










一 . 兩輪電動車控(kong)制(zhi)板(ban)標準剖析
1.1 GB 42296—2022《電動自行(xing)車用充電器(qi)安全技術要(yao)求》第 1 號修改單
2024 年 11 月 1 日實施。明(ming)確了(le)禁用車載形式充(chong)電器(qi),增加了(le)充(chong)電器(qi)溯源編碼永久(jiu)性標識(shi)要求及相應(ying)試驗方法,優(you)化了(le)與其他相關標準的(de)協調性
1.2 GB 43854—2024《電動自行車用鋰離子蓄電池安全技術規范》
2024 年 4 月 25 日發(fa)布,2024 年 11 月 1 日實施。在單(dan)體電(dian)池方面(mian)明確了過充電(dian)、過放電(dian)、外(wai)部短路、熱(re)濫(lan)用、針(zhen)刺、標志(zhi) 6 項安全(quan)要(yao)求(qiu);電(dian)池組方面(mian)明確了電(dian)氣(qi)安全(quan)、機械(xie)安全(quan)、環(huan)境(jing)安全(quan)、熱(re)擴散、互認協同充電(dian)、數據采集、標志(zhi)等 7 個方面(mian) 22 項安全(quan)要(yao)求(qiu)
1.3 GB 17761—2018《電動自行車安(an)全技術(shu)規范》
現(xian)行的(de)(de)(de)電(dian)動(dong)自行車安(an)全強(qiang)制(zhi)性國家標準,限(xian)定電(dian)動(dong)自行車最高車速為 25km/h,含(han)電(dian)池在(zai)內的(de)(de)(de)整車質量為 55kg 以內,電(dian)機功率為 400W 以內等(deng),是(shi)電(dian)動(dong)自行車的(de)(de)(de)基(ji)礎安(an)全標準,其他(ta)相關(guan)標準如(ru) GB 42295、GB 42296、GB 43854 等(deng)都是(shi)在(zai)其基(ji)礎上針對電(dian)動(dong)自行車的(de)(de)(de)不同方面(mian)進行細化和(he)規范
1.4 電源要求
兩(liang)輪(lun)電(dian)(dian)動車控制(zhi)板常用電(dian)(dian)源為48V、60V、72V ,48V電(dian)(dian)源通常由4節12V電(dian)(dian)池組(zu)成,60V由5節組(zu)成,72V由6節組(zu)成
新(xin)國標規定電(dian)(dian)動自行車(che)電(dian)(dian)池額(e)定電(dian)(dian)壓(ya)不(bu)應超(chao)過48V,但符(fu)合(he)電(dian)(dian)摩(mo)國標的60V和(he)72V電(dian)(dian)動車(che)也可合(he)規生產銷售。不(bu)過,私自改裝電(dian)(dian)壓(ya)會導(dao)致車(che)輛合(he)規性受質(zhi)疑(yi)
1.5 控制功能標準
采用成熟(shu)穩定控制(zhi)算法,實(shi)現平(ping)穩加速(su)(su)、精準(zhun)控制(zhi)與(yu)快速(su)(su)響應(ying),同(tong)時兼顧能(neng)量效率和電(dian)池(chi)壽命,優化不同(tong)負載下的(de)性能(neng)
控制器需正確處理踏板、剎車、速度等(deng)各類傳(chuan)感器輸入(ru)信號,精準驅動電機按預(yu)期速度和(he)方向運轉
具備(bei)過(guo)流保護功(gong)能,防止電(dian)(dian)流過(guo)大損壞電(dian)(dian)機(ji)或(huo)電(dian)(dian)池,觸發值和恢(hui)復機(ji)制(zhi)依電(dian)(dian)動車實(shi)際情況調整
擁有過壓保護、欠壓保護和(he)短路(lu)保護功能,全方位保障異常情況下(xia)電(dian)動車和(he)騎乘者的安全
1.6 通(tong)信接(jie)口標準(zhun)與環境(jing)
支持與充(chong)電(dian)器(qi)通信,實現高效充(chong)電(dian)管理,保障電(dian)池合理充(chong)電(dian),延長電(dian)池使用壽命
能(neng)與儀(yi)表盤通信(xin),實時(shi)反饋電動車(che)運行狀態(tai),如速度、電量等信(xin)息,方(fang)便用(yong)戶了解(jie)車(che)輛情(qing)況
可與智能設備通(tong)信,實現遠(yuan)程控制(zhi)、防盜等智能化功能,提(ti)升用(yong)(yong)戶使用(yong)(yong)體(ti)驗和車輛安全性
在濕度高達(da)95%的(de)環境中保持性能穩定,具備良好(hao)防水能力,適應(ying)戶外雨天等潮濕環境
可在- 20℃至50℃甚至更廣泛的溫度范圍正(zheng)常工作,滿足不同地(di)區和季(ji)節使用需求
能承受電動(dong)車行駛過程中(zhong)的震動(dong)和沖(chong)擊,保證控制(zhi)器內部元件連(lian)接穩固,不(bu)影(ying)響正常工作
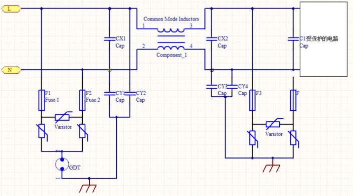
二 兩輪電動車控(kong)制板EMC相(xiang)關問(wen)題洞察
2.1 EMC標準解讀
ECE R10法規和ISO系列標準適用于低壓電路,對兩輪電動車控制板的電磁輻射和抗干擾能力有嚴格要求,確保在公共道路行駛時不對其他電子設備產生干擾 (ECE United Nations Economic Commission for Europe)
高壓電路,雖然標準化處于早期階段
傳導干擾方面,電源線上的傳導干擾會導致控制板工作不穩定,影響電機轉速控制精度,甚至使電機出現異常抖動或停止運轉
輻射干擾 可能干擾周圍電子設備正常工作,如干擾手機信號、影響附近無線通信設備等,降低用戶體驗
控制板穩定性,導致控制信號傳輸錯誤,使電機失控,危及騎乘者安全干擾其他電子設備正常運行,在車輛密集區域可能引發連鎖反應,影響公共交通系統的電子設備運行
三 傳統方案的痛點審視(shi)
3.1 降壓芯片耐壓與成本矛盾
現實中大量超過(guo)120V的(de)尖峰浪涌(yong),若(ruo)選擇耐壓超過(guo)120V的(de)降壓芯片,價格(ge)會(hui)大幅提(ti)高,增加產品成本,壓縮利(li)潤空(kong)間(jian)
供應鏈風險,耐壓高、質量可(ke)靠的以歐美為主
一般(ban)在(zai)電(dian)源端加5.0SMDJ90CA的瞬態(tai)抑(yi)制二極管(guan),但其(qi)鉗(qian)位電(dian)壓(ya)會超(chao)過(guo)120V,在(zai)應對尖峰浪涌時效果不佳,無(wu)法有效保護電(dian)路,增加電(dian)路故障風險(xian)
四 NR5.0SMDJ90CA物料的優勢凸顯
與傳統(tong)5.0SMDJ90CA相比(bi),NR5.0SMDJ90CA的(de)IPP(峰值脈沖功率)高20%以上,能承受更大(da)的(de)瞬(shun)態能量沖擊,在遇到強浪(lang)涌(yong)時仍能穩(wen)定工(gong)作,保(bao)護電路不受損壞
Vc殘壓低20V以上(shang),可有效降低電路中(zhong)的殘余(yu)電壓,減(jian)少對(dui)其他(ta)電子元件的損害(hai),提(ti)高電路穩定性(xing)和可靠性(xing)

解決行業痛點的原理
憑借(jie)更高的IPP,NR5.0SMDJ90CA可更好地吸收和消(xiao)耗尖峰浪(lang)涌(yong)能量,避免(mian)浪(lang)涌(yong)對降(jiang)(jiang)壓芯(xin)片等元(yuan)件造(zao)成(cheng)損(sun)壞,確保降(jiang)(jiang)壓芯(xin)片在安(an)全電壓范圍內工(gong)作(zuo),更低的殘壓能有效保護電路中的其他敏感(gan)元(yuan)件,降(jiang)(jiang)低因(yin)電壓過(guo)高導致元(yuan)件損(sun)壞的概率,延長控(kong)制(zhi)板使用壽(shou)命(ming),降(jiang)(jiang)低了電路故障風險,減少維修成(cheng)本,延長控(kong)制(zhi)板使用壽(shou)命(ming),為企業節省成(cheng)本,提升(sheng)產(chan)品競爭力


浪涌1.2/50,8/20us綜合(he)波殘壓(ya)波形(xing)如上
半導體TSS,thyristor surge suppressors,或者稱為Thyristor Surge Protectors (TSP)
Thyristor Surge Protection Devices (TSPD)


不(bu)同(tong)于氣體放電管GDT,具有(you)如下的(de)V-I特性。

TSS主要應用于(yu)電信行業和數(shu)據通信的過(guo)壓保護 ,其應用電路(lu)如(ru)下:


如今(jin),隨(sui)著LED在照明(ming)電路中(zhong)的(de)應用(yong)擴(kuo)展(zhan),TSS在LED照明(ming)電路中(zhong),可(ke)應用(yong)于LED照明(ming)電路的(de)開路保護(hu)。具體應用(yong)方案,請(qing)咨詢音特(te)技術(shu)工(gong)程師。
隨著LED技術(shu)(shu)穩(wen)定提高,高端主(zhu)流的工礦燈,隧道燈和標(biao)識照明等應用均(jun)使用LED照明技術(shu)(shu);對于高品質的產(chan)品,要求(qiu)性價比(bi)高、對LED失效(xiao)保護是必不(bu)可少(shao),我司針對此方面(mian)應用領域開發出P-Thyristor保護管;P-SLED系(xi)列產(chan)品提供(gong)SMA(Do-214AC)、SMB(Do-214AA)緊湊型(xing)多樣封裝(zhuang),便用生(sheng)產(chan)。
一.產品應用優勢:
二.應用說明:
上述應用(yong)電(dian)(dian)路(lu)(lu)使用(yong)的恒(heng)流源(yuan)電(dian)(dian)源(yuan),市場上的大(da)部份(fen)恒(heng)流電(dian)(dian)路(lu)(lu)僅(jin)有過壓保(bao)(bao)護,短(duan)路(lu)(lu)保(bao)(bao)護,過溫保(bao)(bao)護,而(er)(er)就(jiu)沒有開路(lu)(lu)保(bao)(bao)護, 當LED燈球(qiu)串其(qi)中一顆開路(lu)(lu)失效,電(dian)(dian)路(lu)(lu)將會(hui)生成浪(lang)涌(yong)電(dian)(dian)壓,使用(yong)并聯電(dian)(dian)容很快(kuai)短(duan)路(lu)(lu),從而(er)(er)炸壞(huai)電(dian)(dian)容引起(qi)火災等意(yi)想不到的失效,嚴重危(wei)(wei)及(ji)生命危(wei)(wei)險。
三.LED燈珠串與電壓關系:
| 
 規格  | 
 LED電壓(ya)  | 
 電(dian)解電(dian)容耐(nai)壓  | 
 電(dian)(dian)解(jie)電(dian)(dian)容上限電(dian)(dian)壓(ya)  | 
 P-SLED  | 
| 
 3L(3*9V)  | 
 27V  | 
 35V  | 
 43.75V  | 
 27V  | 
| 
 4L  | 
 36V  | 
 50V  | 
 62.5V  | 
 50V  | 
| 
 5L  | 
 45V  | 
 50V  | 
 62.5V  | 
 50V  | 
| 
 6L  | 
 54V  | 
 63V  | 
 78.25  | 
 64V  | 
| 
 7L  | 
 63V  | 
 80V  | 
 100.0V  | 
 80V  | 
| 
 8L  | 
 72V  | 
 100V  | 
 125.0V  | 
 72V  | 
電(dian)(dian)池組(zu)的電(dian)(dian)源總(zong)線需(xu)避免受到鋰離子電(dian)(dian)池過(guo)電(dian)(dian)流(liu)現象和 ESD 影響(xiang),控制線路(如 SMbus,I2C 等)也需(xu)要避免受到ESD 的影響(xiang),低電(dian)(dian)壓(≤5V)ESD 防(fang)護電(dian)(dian)路如下:
保護方案

| 
 Part number  | 
 Working Voltage DC  | 
 VC  | 
 IR  | 
 C  | 
| 
 ESD040205P015  | 
 5V  | 
 30V  | 
 1µA  | 
 0.15pf  | 

應用信息:
| 
 Part number  | 
 VRWM V  | 
 IR µA  | 
 VBR(Min) V  | 
 IT mA  | 
 IPP A  | 
 VC V  | 
 PPk W  | 
 C pF  | 
 
 package  | 
| 
 ESDSR05  | 
 5  | 
 5  | 
 6  | 
 1  | 
 9.8  | 
 12  | 
 500  | 
 2.5  | 
 SOT-143  | 
本(ben)方案符合IEC61000-4-2 air 15KV contact 8KV.
電池組的過流保(bao)護(hu)使用(yong) YINT 的貼片性 PPTC,封裝 0603,0805,1206,1210,1812,2018,2920 等等。ESD 防護(hu)可使用(yong)分立型的多層(ceng)壓(ya)敏電阻,也可以使用(yong)二極管陣列。
關于電池組的安全性,滿足測試方法:UL 1642 UL 2054 IEC 61960 IEC 62133;關于 ESD防靜電保護二極管,滿足(zu) IEC 61000-4-2。
需謹慎選用PPTC(自恢復保險絲),以(yi)確保過電流裝置的性能。 需重點考慮電池組的額定(ding)溫(wen)度,因為該溫(wen)度將影響(xiang)過電流保護(hu)裝置的跳變點和跳閘時(shi)間。
注:音特電子研發組(yxgc.net)
BMS 是 BATTERY MANAGEMENT SYSTEM 的(de)第一個字母簡稱(cheng)組合,稱(cheng)之(zhi)謂電(dian)(dian)池(chi)管(guan)理系統(tong)。為什么鋰(li)電(dian)(dian)池(chi)需要 BMS 管(guan)理系統(tong)? 鋰(li)電(dian)(dian)池(chi)存(cun)在安全性(xing)差(cha),時有發生爆炸等缺陷(詳見附錄說明(ming))

                        
電池
一種主從結構的 BMS 接線示意(上圖(tu))


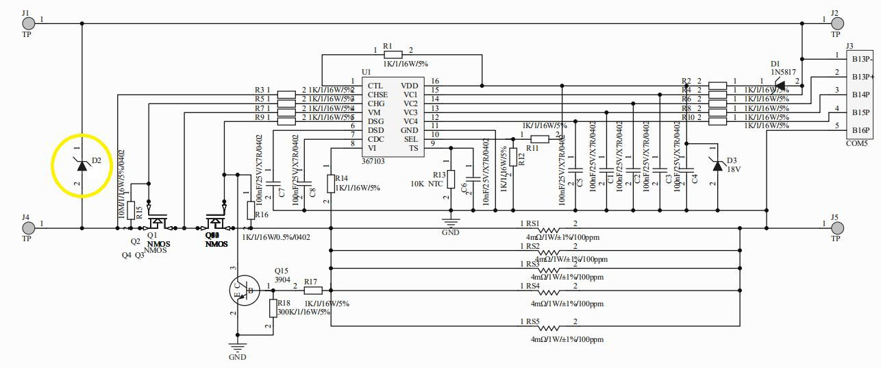
一.充放電回路中MOS 管的防護電路
BMS 充放電回路中 MOS 管, 開關瞬間電流的突變而產生漏極尖峰電壓,進而損壞 MOS 管,功率管開關速度越快,產生的過電壓也就越高。為了防止器件損壞,會在 GS 間增加大功率的 TVS瞬態抑制二極管。

MDSG GS 之間(jian) SMCJ15CA

MDSG GS 之間SMCJ36CA
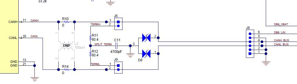
二.CAN BUS 的ESD靜電保護

二.RS485 防護(hu)器件選擇

音特(te)研發組:yxgc.net
引言:
隨著全(quan)球化的節(jie)能(neng)減排(pai)趨勢(shi),LED技術(shu)的不(bu)(bu)斷(duan)革新;從傳統(tong)的白熾(chi)燈(deng)到燈(deng)絲(si)上涂(tu)了一(yi)些電子(zi)粉(fen)的節(jie)能(neng)燈(deng),到現(xian)在的LED節(jie)能(neng)燈(deng);世界各大(da)半導體廠商均在不(bu)(bu)斷(duan)改(gai)進LED器件的能(neng)耗、使用壽命、散熱(re)問題等等技術(shu);實質上,整個LED照明系統(tong)的損壞主要為驅(qu)動器的損壞,而現(xian)實中眾多廠家對驅(qu)動電源的穩定性似乎(hu)考慮(lv)的不(bu)(bu)夠(gou)充分!
LED節(jie)能產品已(yi)經廣泛用于工業廠房照明,城(cheng)市景觀、城(cheng)市照明、窗外廣告(gao)照明、隧(sui)道照明等等!我司結合(he)眾多的項目經驗,對(dui)于目前LED驅動電源的保護做一(yi)些(xie)簡要的介紹:

綜合波 8/20US 1.25/50US 低電電網源阻抗,使用等效輸入2Ω
試驗等級:
特點:室外照明系統的工作環境非常惡劣,容易受到雷電浪涌干擾;驅動電源的損壞,維護成本較高昂。電氣特性:要求寬輸入電壓范圍、恒流精度要求高、電流波動小。

優點:它使用了共、差模全方位保護,并且在共差模線上均和放電管串接;正常情況沒有漏電流,同時也會延長壓敏電阻的使用壽命;一般情況,當壓敏電阻發現失效時為開路或爆裂,也不免有特殊情況,壓敏電阻短路失效時,放電管將會開路保護電路,否則會引起電路總線跳閘。
它在線上串接了抑制浪涌電流的熱敏電阻,這種有利于當電源開關(ON/OFF)切換時,吸收浪涌電流,減少因開關過程的電火花產生,使得恒流精度更高、更穩定。也有利于后級整流穩壓電路的器件壽命延長。
缺點:成本相對較高(gao),占一(yi)定的空間
優點:它使用了共、差模全方位保護,在共模線上和氣體放電管串接入PE保護地;正常情況線與PE線之間沒有漏電流,同時也會延長壓敏電阻的使用壽命。
它在線上串接了抑制浪涌電流的熱敏電阻,這種有利于當電源開關(ON/OFF)切換時,吸收浪涌電流,減少因開關過程的電火花產生,使得恒流精度更高、更穩定。也有利于后級整流穩壓電路的器件壽命延長。
缺點:差模線上壓敏電阻發生短路失效,增加跳閘的機率
優點:性價比一般、它使用了差模保護,在差模線上和氣體放電管串接;正常情況(kuang)LN線(xian)之間沒(mei)有漏電流,同時 保護(hu)地(di)線(xian)的項目實施(shi)。
它在線上串(chuan)接了抑制(zhi)浪涌(yong)電(dian)(dian)(dian)流的(de)熱敏電(dian)(dian)(dian)阻,這種有利于當(dang)電(dian)(dian)(dian)源開關(guan)(ON/OFF)切換時,吸收浪涌(yong)電(dian)(dian)(dian)流,減(jian)少因開關(guan)過程(cheng)的(de)電(dian)(dian)(dian)火花產生,使得恒(heng)流精(jing)度更(geng)高、更(geng)穩(wen)(wen)定。也有利于后級整流穩(wen)(wen)壓電(dian)(dian)(dian)路(lu)的(de)器件壽命延(yan)長。
缺點:浪涌電壓(ya)僅(jin)靠器件吸收(shou),沒(mei)有合適(shi)泄放能(neng)量的地。

優點:性價比高、它使用了差模保護,在差模線上僅用壓敏電阻;PCBLayout 不占空間,適合小功率緊湊型電路。
它在線上串接了抑制浪涌電流的熱敏電阻,這種有利于當電源開關(ON/OFF)切換時,吸收浪涌電流,減少因開關過程的電火花產生,使得恒流精度更高、更穩定。也有利于后級整流穩壓電路的器件壽命延長。
缺點:對(dui)于(yu)壓(ya)敏電阻(zu)要求比較(jiao)高,對(dui)機殼的阻(zu)燃性(xing)要求相(xiang)對(dui)較(jiao)高。

了解(jie)更多器(qi)件(jian)選擇可下載文檔(dang)。
關注微信公(gong)眾號:音特電子,了解(jie)更(geng)多保護元器知(zhi)識。
音(yin)特研發組:yxgc.net

優點:電(dian)路簡單,一級防護,采用復合對稱電(dian)路,共模、差模全保護。
| 
 額定電壓  | 
 MOV  | 
 GDT  | 
| 
 AC 110V  | 
 2R300L(無絕緣(yuan)耐(nai)壓要求)  | 
|
| 
 AC 220V  | 
 14D561K或者14D511K  | 
 2R600L(無絕緣耐壓要求)  | 
壓敏電壓選型,浪(lang)涌等級決(jue)定壓敏的外徑,電壓的選擇(ze)參考下(xia)表:


注:F1,2一般為溫度保險(xian)絲。



關(guan)注公(gong)眾號:音特電(dian)子,輕松了解。
關(guan)鍵詞:交流電源的保護電路(lu)、壓敏電阻。

此電(dian)路涉(she)及到接口的浪涌防護、靜電(dian)防護、EFT、傳導、輻射,可根據測試項(xiang)目選擇使用(yong)。
保險絲F1,根據客戶工作電流和需過的浪涌等級選擇,可使用一次性保險絲或PPTC。 
肖特基二極管做防反使用,無要求可去掉。 
TVS瞬態抑制二極管,可選擇單向(xiang)(xiang)或者(zhe)雙向(xiang)(xiang),注意使用(yong)單向(xiang)(xiang)TVS的話(hua),如果(guo)有防(fang)反(fan)要求,后面的肖特基或者(zhe)其 他防(fang)反(fan)二(er)極(ji)管必(bi)須防(fang)止在(zai)TVS前(qian)面,且選擇的肖特基二(er)極(ji)管必(bi)須要高壓大電流的。
| 
   電(dian)源電(dian)壓  | 
 TVS推薦  | 
| 
 5V  | 
 SMBJ6.0A/CA  | 
| 
 12V  | 
 SMBJ15A/CA  | 
| 
 15V  | 
 SMCJ18A/CA  | 
| 
 24V  | 
 SMDJ28A/CA  | 
| 
 36V  | 
 SMDJ43A/CA  | 
| 
 48V  | 
 5.0SMDJ58A/CA  | 
注:TVS的(de)功率根據需要過的(de)浪涌等級選擇(ze),TVS電(dian)壓根據后 面電(dian)路(lu)或者元器(qi)件(jian)的(de)耐受(shou)電(dian)壓選擇(ze)。

特(te)點:此(ci)電(dian)路涉及到接口的浪涌防護、靜電(dian)防護、EFT、傳導(dao)、輻
射,可根據測(ce)試項目(mu)選擇使用。
二級保護,氣體放電管做粗保護,(如果(guo)有絕緣耐壓(ya)要求則氣
放管選型需注意),TVS 做細保護(hu),用空(kong)心電感(gan) L1 退藕,浪涌
的(de)殘壓很低,保險絲(si) F 是(shi)為了讓氣(qi)放(fang)管或者 TVS 短路失效(xiao)后
斷開(kai)電 路,以(yi)防(fang)止短路電流過大造成火(huo)災,所有(you)器件的(de)選型需根
據放(fang)浪涌(yong)的等(deng)級(ji)及客(ke)戶的電路(lu)具體分析。
| 額定電壓 | GDT | TVS | 
| DC 5V | 3R090L | SMBJ6.5CA | 
| DC 12V | 3R090L | SMCJ15CA | 
測(ce)試(shi)波(bo)形:
以 DC12V 為例,±6KV 測試(shi):


電路涉及到接口的浪涌防護、靜電防護、EFT、傳導、輻射,可根據測試項目選擇使 用。 二級保護,壓敏電阻和氣體放電管做粗保護,(如果有絕緣耐壓要求則氣放管選型需注意),TVS 做細保護,用空心電感 L1 退藕,浪涌的殘壓很低,保險絲 F 是為了讓壓敏電阻,氣體放電(dian)管放管 或者 TVS 短路(lu)失效后斷開(kai)電(dian)路(lu),以防(fang)止(zhi)短路(lu)電(dian)流 過大造成火(huo)災,所有器(qi)件的(de)選型需根據放浪 涌的(de)等級及客戶的(de)電(dian)路(lu)具體分析。
| 
 額定電(dian)壓  | 
 MOV  | 
 GDT  | 
 TVS  | 
| 
 DC 15V  | 
 20D820K  | 
 2R090L  | 
 SMCJ18CA  | 
| 
 DC 18V  | 
 20D820K  | 
 2R090L  | 
 SMCJ24CA  | 
| 
 DC 24V  | 
 20D820K  | 
 2R090L  | 
 SMDJ28CA  | 
| 
 DC 36V  | 
 20D820K  | 
 2R090L  | 
 SMDJ43CA  | 
| 
 DC 48V  | 
 20D820K  | 
 2R090L  | 
 5.0SMDJ58CA  | 

此電路涉及到接口的浪涌防護、靜電防護、EFT、傳導、輻射,可根據測試項目選擇使用。 
TVS 需要大功率的 TVS,貼片的如 SM8S 系列,插件的 5KP,15KP 系列 。
氣體放電管如果無絕緣耐壓要求,選擇 90V 的,如果有選擇高壓(2 倍絕緣耐壓值)的氣放管。
此(ci)電路涉及到(dao)接口(kou)的(de)浪涌防護、靜電防護、EFT、傳導、輻射,可根據測試項(xiang)目(mu)選擇使用。
關注公眾號:音特電(dian)子,輕松(song)了解。
關鍵詞(ci):TVS、PPTC、GDT、肖特基(ji)二(er)極管、壓(ya)敏電阻。
太陽能發(fa)電(dian)(dian)是(shi)利(li)(li)用(yong)電(dian)(dian)池(chi)組(zu)(zu)件將太陽能直接(jie)轉變(bian)為電(dian)(dian)能的(de)(de)裝(zhuang)置。太陽能電(dian)(dian)池(chi)組(zu)(zu)件(Solar cells)是(shi)利(li)(li)用(yong)半(ban)導(dao)體(ti)(ti)材料(liao)的(de)(de)電(dian)(dian)子學特性實現(xian)P-V轉換的(de)(de)固體(ti)(ti)裝(zhuang)置,在廣大的(de)(de)無電(dian)(dian)力網地(di)區(qu),該裝(zhuang)置可(ke)以方(fang)便地(di)實現(xian)為用(yong)戶照(zhao)(zhao)(zhao)明(ming)及生(sheng)活供電(dian)(dian),一些發(fa)達(da)國(guo)(guo)家(jia)還可(ke)與(yu)區(qu)域電(dian)(dian)網并網實現(xian)互(hu)補(bu)。目(mu) 前從(cong)民用(yong)的(de)(de)角度,在國(guo)(guo)外技(ji)術(shu)研(yan)究趨(qu)于成熟且初具產(chan)業(ye)化的(de)(de)是(shi)"光伏--建筑(照(zhao)(zhao)(zhao)明(ming))一體(ti)(ti)化"技(ji)術(shu),而國(guo)(guo)內主要研(yan)究生(sheng)產(chan)適用(yong)于無電(dian)(dian)地(di)區(qu)家(jia)庭照(zhao)(zhao)(zhao)明(ming)用(yong)的(de)(de)小型太陽能發(fa)電(dian)(dian)系統(tong)。
太陽能發電系(xi)統主要包括(kuo):太陽能電池(chi)組(zu)件(陣列(lie))、控制器(qi)、蓄電池(chi)、逆變器(qi)、用戶即(ji)照明負載等(deng)組(zu)成。

太陽(yang)能(neng)(neng)發電(dian)系(xi)統(tong)需能(neng)(neng)承受(shou)過載、短路或電(dian)壓瞬變(雷擊(ji)、ESD等),并且需要(yao)保護元(yuan)件達到(dao)規定標準或確保可靠(kao)的電(dian)路運行。

太陽能電池(chi)按(an)照12V或24V的額(e)定輸(shu)出(chu)電壓(ya)排列成(cheng)組(zu)。 雷擊為(wei)主要危害。 安裝時須注(zhu)意電池(chi)正(zheng)負極的正(zheng)確連接,以及是否(fou)有(you)已損壞的太陽能電池(chi)。
TVS瞬態抑制二極管:24V電路面板(ban)須使用5KP30A。
保險絲:額定電(dian)流(liu)須匹配電(dian)池面板的最大輸出功率。
| 
 Part number  | 
 VR  | 
 VBR  | 
 IR  | 
 P  | 
| 
 5KP30A  | 
 30V  | 
 33.3-36.8V  | 
 1µA  | 
 5000W  | 
控制(zhi)器(qi)(qi),電(dian)(dian)池組,逆變器(qi)(qi)也需(xu)要根據額定的電(dian)(dian)流(liu)匹配保險絲(si),具體(ti)可咨詢音(yin)特電(dian)(dian)子。
關鍵詞:TVS瞬態抑制二極管、保險絲。


采用復合對稱電路,共模、差模全保護,L、N 可以隨便接,正常工作時無漏電流。
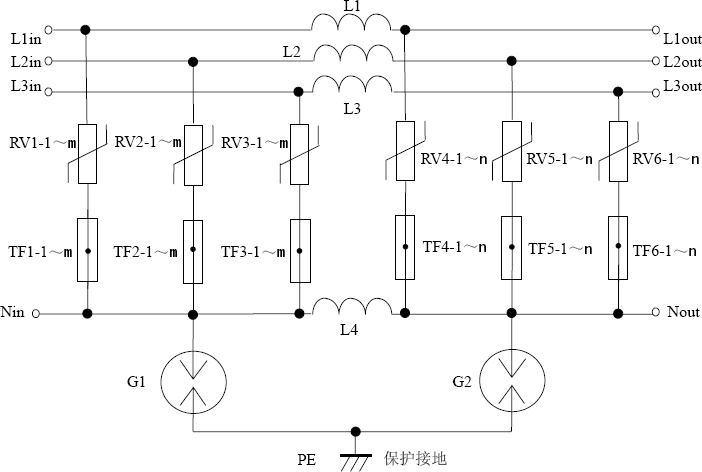
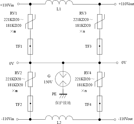
① 壓敏電阻 RV1 短路失效后易引起火災,可在每個壓敏電阻串接陶瓷氣體放電管、溫度保險管, 最好串聯工頻保險絲以防工頻過電壓瞬間擊穿壓敏電阻起火;
② 選壓敏電壓高一點的更安全、耐用,故障率低,但殘壓略高;根據通流容量要求選擇外形尺寸和封裝形式,或采用幾個壓敏電阻并聯(壓敏電壓相近)。

③ 陶瓷氣體放電管失效模式大多為開路,不易引起火災,當兩者同時短路時亦會有危險;根據要求的通流容量選擇,氣體放電管和壓敏電阻都必須按照沖擊 10 次以上的降額值計算通流容量(壓敏電阻為一次沖擊通流容量的三分之一左右,氣體放電管為最大通流容量的一半左右)。
④ 溫度保險管應與壓敏電阻有良好的熱耦合,一般采用 130℃~135℃、10A/250V 的;
⑤ 玻璃放電管可(ke)代替陶瓷(ci)氣體(ti)放電管(當要求的通流容量≤3KA 時)
⑥ 輸出電流較大(da)時,要在線上串聯自恢復保險絲(si) PTC。





此串聯電(dian)(dian)路(lu)的單邊即為并(bing)聯模式電(dian)(dian)路(lu),空心電(dian)(dian) 感 L≥20μH,導(dao)線直徑應按(an)負(fu)載電(dian)(dian)流(liu)計算。
溫度保險管可置換為陶瓷氣體或玻璃放電管、 工頻保險絲,壓敏電阻也可置換為 TVS二極管。
如有問題(ti),可(ke)通過網站聯系技術人員(yxgc.net)