
新能源車載以太網保護

隨著新能源汽車技術的日新月異,傳統工業的以太網的技術也被大量用于汽車行業,汽車以太網它為汽車行業提供了拓撲靈活性、高帶寬和抗干擾通信,為了智能網聯汽車發展的必然趨勢,2016 年IEEE 標準化對對以太網聯盟委員會開發的汽車以太網系統 100BASE-T1 和 1000BASE-T1,以滿足汽車應用的特定要求,尤其是在電磁干擾 (EMI) 和電磁兼容性 (EMC) 方面,2020 年,該系統支持多點總線拓撲。
新能源汽車中,數百米長的電纜連接著多個管理各種功能的控制單元(ECU)。電纜通常捆綁在一起形成線束,這就大大增加了出現EMI相關問題的可能性。在最壞的情況下UTP電纜中的 EMI電壓振幅可高達100 V,因此以太網網絡必須足夠穩定,能夠承受這些峰值。
|
項目 |
工業計算機以太網 |
汽車以太網 |
|
10Base-T1/100BASE-T1/1000BASE-T1 |
屏蔽單雙絞線 |
非屏蔽單雙絞線連接物理層接口 |
|
電纜 |
粗 |
更小、更輕 |
|
保護電路 |
簡單 |
共模抑制 |
|
靜電ESD帶入PHY |
不量化 |
測試量化靜電放電 |
|
Layout布線 |
簡單 |
稍復雜 |
|
靜電15KV 鉗位VC |
取決于PHY芯片的能力 |
小于100V |
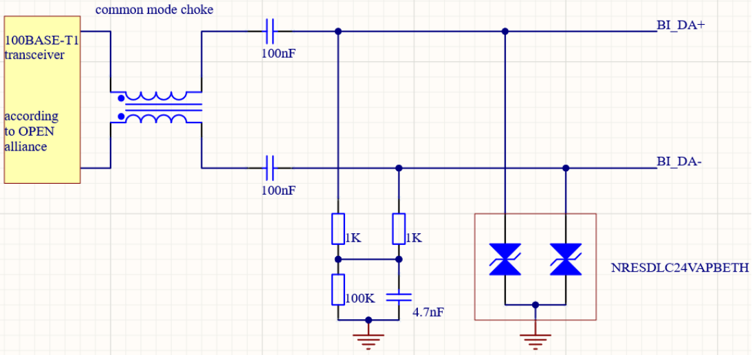
設計參考電路
NRESDLC24VAPBETH Electrical Characteristics
TA=25°C unless otherwise specified
|
Parameter |
Conditions |
Min |
Typ |
Max |
Units |
|
|
VRWM |
Reverse Working Peak Voltage |
- |
|
|
24.0 |
V |
|
IR |
Reverse Current |
VRWM = 24V |
|
|
0.1 |
μA |
|
Vt1 |
trigger voltage |
tP=0.2/100ns(TLP) |
100 |
140 |
|
V |
|
Vh |
holding voltage |
tP=0.2/100ns(TLP) |
28 |
|
|
V |
|
Rdyn |
dynamic resistance |
I(TLP(0.2/100ns)=40 A |
|
0.6 |
|
Ω |
|
CD |
Diode Capacitance |
VR = 0V, f = 1MHz |
|
|
2 |
pF |
SOT-23 Package Outline & Dimensions